
今天,商业航天有一则消息震动市场,马斯克旗下的SpaceX正式启动新一轮内部股权出售,目标估值高达8000亿美元(5万亿元)。
更重要是,SpaceX并已向投资者和金融机构明确表示,公司计划于2026年下半年进行首次公开募股(IPO)。

按照目前估值来看,这一数字不仅远超OpenAI在10月创下的5000亿美元纪录,更意味着这家曾被视为“航天梦工厂”的企业或许正在影响全球商业航天的市场定价。
从产业链来看,SpaceX的估值跃升或许并非空中楼阁:
1、可复用火箭实现成本下降:
Falcon 9(SpaceX旗下的火箭型号)已累计完成超300次发射,一级助推器平均复用超15次,单次发射成本降至约3000万美元,仅为传统模式的1/5。
正在测试的Starship若后续可以成功商业化,有望将每公斤入轨成本压至百美元级,或将打开深空运输与大规模星座部署的经济可行性。
2、Starlink(SpaceX旗下的卫星通信业务)构建全球最大低轨网络。:
目前Starlink在轨卫星近9000颗,服务覆盖150余国,活跃用户突破800万,且以日均1.4万新增的速度扩张。
其激光星间链路技术已实现跨洋无地面站通信,网络自主性与安全性或许远超竞争对手。
3、卫星直连手机打开消费级入口。
SpaceX通过斥资170亿美元收购EchoStar频谱资源,SpaceX正全力推进普通智能手机直连卫星的技术落地。
后续一旦实现,将有望显著扩展移动通信的覆盖边界,把服务对象从“宽带用户”扩展至“全球数十亿手机用户”,市场空间可能有望从百亿美元级跃升至万亿美元级。

SpaceX业务情况
从行业技术来看,这三重技术能力是环环相扣,形成“低成本发射—快速组网—海量接入—数据变现”的闭环,并且是构筑起较高的工程与运营壁垒。
商业模式完成关键跃迁
过去,SpaceX主要依赖NASA、商业客户的发射订单,收入波动大、毛利率受限。
而如今,其收入结构或许正发生质变:
Starlink已成核心增长引擎:
2025年预计营收超60亿美元,毛利率持续提升,用户ARPU值稳定在500美元以上,订阅制模式带来可预测的经常性收入。

未来收入将多元化爆发:
除消费者宽带外,Starlink正拓展海事、应急、车联网等B/G端场景,而直连手机业务一旦商用,将催生按流量计费、紧急呼叫、物联网连接等全新收费模式。
这种从“项目制硬件销售”向“平台型服务运营”的转型,使SpaceX的估值逻辑可能不是对标传统航天制造企业,而是向亚马逊AWS、微软Azure等云基础设施平台靠拢。
从这方面快来看,或许这也正是SpaceX的估值半年内从4000亿翻倍至8000亿美元的核心原因。
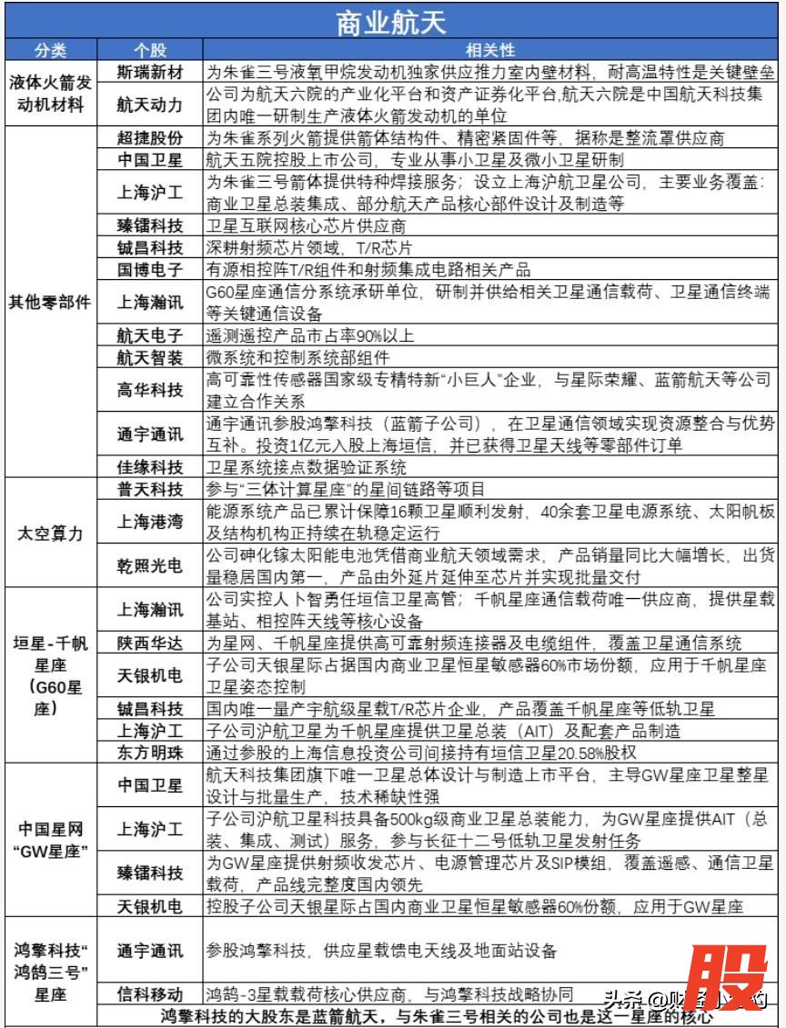
产业链哪些方向可以受益
首先,大家要知道SpaceX的估值提升和准备IPO不仅是一家公司,更可能将催化全球商业航天生态的成熟。
而在全球商业航天热潮涌动之际,国内亦正加速投入资源,据公开预报信息,目前发布的航行通告显示,未来一周国内将迎来密集发射窗口:
12月7日(周日):预计长征二号D或长征四号B/C中型火箭执行任务。
12月9日(周二):长征二号D再次发射。
12月10日(周三):中科宇航力箭一号火箭升空。
12月12日(周五):备受瞩目的长征十二号甲(CZ-12A)首飞,该型号将首次验证可回收关键技术

产业链红利逐步释放:
短期看,地面设备(如信关站、相控阵终端、测控系统)因星座部署先行而订单激增。
中期看,卫星批量化制造带动上游芯片、电源、结构件升级。
长期看,遥感、导航增强、太空计算等应用服务将打开千亿级运营市场。
写在最后
当一家公司能被资本市场给予8000亿美元估值,或许在一定程度上说明商业航天可能具备真实需求、重要价值的科技赛道。
而随着可回收火箭成本持续下降、卫星批量化制造能力提升、以及星地融合应用场景爆发,商业航天产业链或许有不错的成长曲线。
这方面值得我们持续跟踪。

特别声明:以上内容绝不构成任何投资建议、引导或承诺,仅供学术研讨。
如果觉得资料有用,希望各位能够多多支持,您一次点赞、一次转发、随手分享,都是笔者坚持的动力~
易配宝配资提示:文章来自网络,不代表本站观点。